Building Healthier Food Systems in Indianapolis and the Mississippi Delta

Imagine living in a big city like Atlanta and only having one grocery store. In rural areas like the Mississippi Delta that’s life for many people. Some counties have as little as 1 grocery store per 190 square miles, making it very difficult for families to get access to nutritious food.

Indianapolis has a similar problem but for very different reasons. There are hundreds of grocery stores in the city, but they’re clustered in wealthier neighborhoods that are inaccessible to many families with lower incomes. Despite the regional differences, the outcome is the same: in both places thousands of families have a hard time putting good food on the table.

This is an issue we’ve been actively working to address for several years at PHA in partnership with community organizations, local policymakers and corporate partners. The question we keep asking ourselves is: how can these two very different regions leverage existing resources and infrastructure to make good food more accessible?

To answer the question, we partnered with the Global Food Institute (GFI) at the George Washington University and DC Central Kitchen (DCCK) to conduct a stakeholder-led food systems assessment in both regions. The assessment consisted of a social network analysis, group model building workshops and the development of a Healthy Corners Manual.

Working together to find answers

Our work at PHA is centered on strong partnerships. We’re the conveners and were responsible for bringing together 50+ community partners in the Delta and Indianapolis to inform the assessment, which was designed by GFI and followed a 5-step process:

Throughout the assessment, surveys and workshops were held in each region to identify barriers, leverage points and opportunities to collaborate to build a better food system.

“One of the benefits of doing this work is that it helps people identify blind spots and generate innovative solutions to address them,” said Uriyoan Colon-Ramos, Associate Professor at the Milken Institute School of Public Health and Director of the Diet Disparities Lab. She was one of the co-investigators at GW who led this project.

One of the solutions discussed in each region was the potential for replicating DCCK’s successful Healthy Corners program. Since launching Healthy Corners in 2011, DCCK has helped transform 55 small corner stores in D.C.‘s historically underserved neighborhoods into reliable sources of healthy food. Through the program, store owners can get access to affordable wholesale deliveries, refrigeration equipment, marketing support, and technical assistance to help them accept SNAP, WIC and other nutrition incentives.

“We learned that 60% of corner store shoppers visited their stores daily,” said Alexander Moore, Chief Development Officer at DCCK. “So the idea was if you could change what was available in corner stores, you could dramatically change somebody’s neighborhood and home food environment.”

Since launching the program, DCCK has received significant interest from communities across the country, like Indianapolis and the Delta, that want to replicate the model in their neighborhoods. As part of this project, DCCK created a Healthy Corners Manual with practical guidance on how to build and adapt the program to fit each community’s unique needs.

“We wanted to be able to share evergreen materials like order sheets and procurement plans that we use all the time when we’re working with corner stores to shorten people’s learning curves while also recognizing that this work isn’t turnkey,” said Alexander. “It does not happen overnight. You really need to know your community - the everyday person and store owners - to make this work.”

Findings and next steps from the Delta

Photo from the Mississippi Delta Group Model Building Workshop which brought together more than 30 community members to explore barriers and opportunities to improve access to healthy food in the region.

One thing we heard loud and clear in the Delta was that the path forward needed to be Delta-led. This has been a guiding principle for all the work PHA has done in the region over the past couple of years. Building on that, the community identified three key priorities to improve access to healthy food:

  • Expand nutrition education across all ages to increase demand for fresh produce
  • Strengthen local procurement and fair farmer compensation
  • Build the governance to sustain the work over time

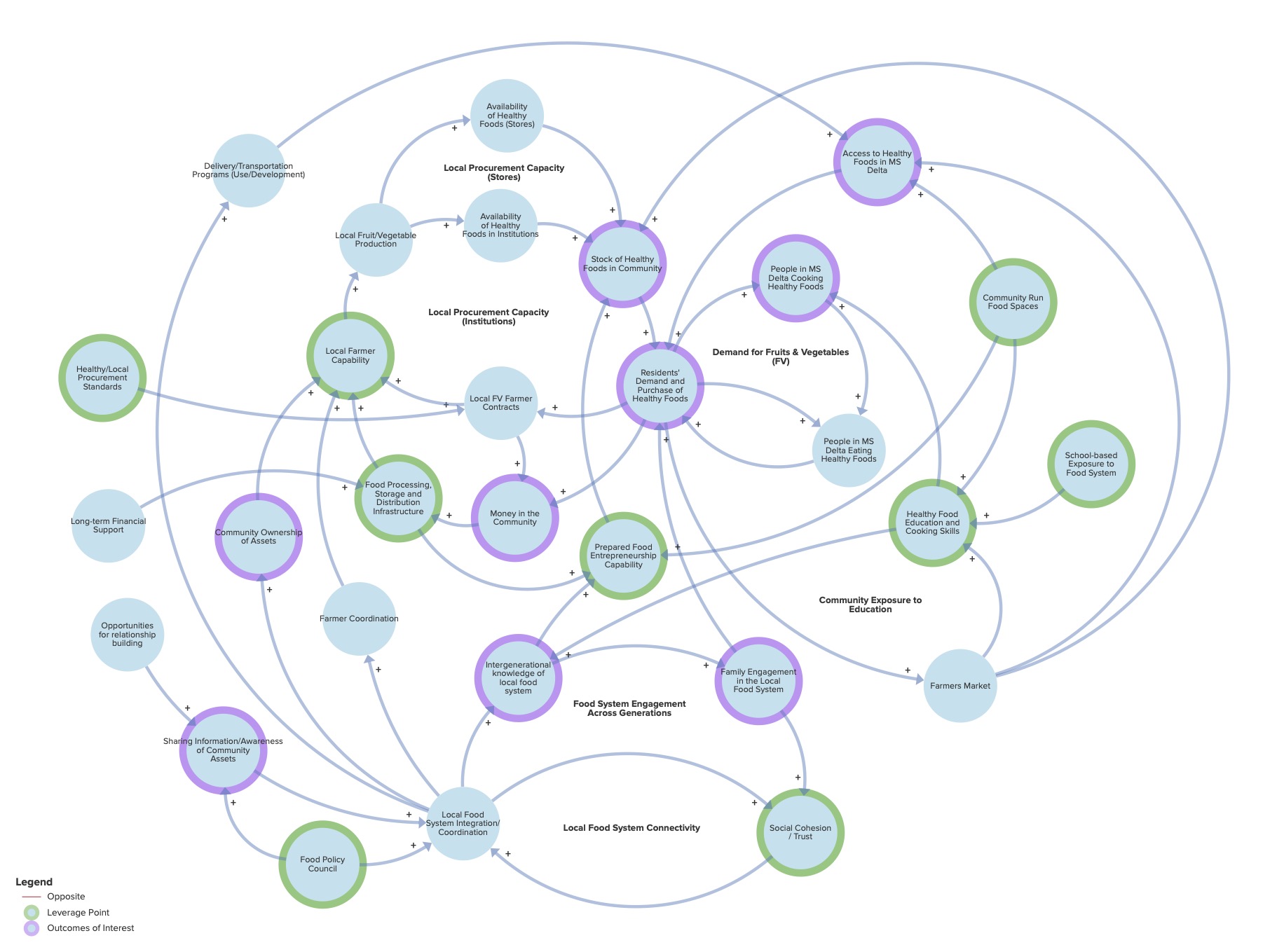
Map of systems that make up the local food infrastructure in the Delta created by GFI as part of this project. For an interactive version of the map, click here.

To advance these priorities, PHA and 6 community organizations came together to create the Mississippi Delta Food Policy and Action Council. The council convened for the first time in February 2026 to align on goals and next steps. One of the first things on the agenda was organizing a Policy Day at the Capitol, which took place in March. Members of our team and other representatives from the council met with policymakers to highlight the growing good food movement in the Delta and advocate for resources to support the work.

Photo from the first Mississippi Delta Food Policy and Action Council convening, which brought together 70 leaders from across the food system committed to building a good food economy in the region.

PHA is also working with corner stores in the Delta, like J’s Grocery, to help them stock their shelves with fresh, local produce, and applying lessons from DCCK’s program in D.C. to scale the work.

Findings and next steps from Indianapolis

Photo from Indianapolis Group Model Building Workshop, which brought together 25+ local food systems partners to explore barriers and opportunities to improve access to healthy foods in the region.

PHA has been working with the city of Indianapolis and key community stakeholders since 2022, as part of our larger Good Food Cities work. For this project, we were able to leverage those long-standing relationships to bring together key changemakers who identified these three priorities to keep the work moving forward:

  • Build a local food hub to support small retailers, local growers,and community organizations
  • Develop community-owned grocery co-ops
  • Align efforts and resources to support both initiatives

Map of systems that make up the local food infrastructure in Indianapolis created by GFI as part of this project. For an interactive version of the map, click here.

To advance these priorities, PHA is working with Nine13Logistics to lay the foundation for a local food hub. The food hub will provide the back end logistics support that small retailers, local growers and community organizations need to acquire, store and transport food from point A to point B.

“Oftentimes the biggest headache for our partners is moving and storing food in large quantities,” said Tom Hanley, CEO of Nine13. “By offering shared, centralized storage and transportation, we can reduce the operational costs for each program and help our partners get more good food into the community.”

Helping other cities strengthen their food systems

Across both regions, one thing was clear: when you invest in listening, building shared understanding and connecting the dots across siloed systems, you can help communities make impactful changes to improve their food systems - not overnight but in a way that’s sustainable. That’s the kind of change we champion at PHA and are actively working towards as part of our Good Food Cities work. In partnership with community organizations, government leaders and business owners we’re helping cities across the country build healthier food systems that actually work for them.

Instacart and McGovern Logo Lock Up

Thank you to our partners

This work was supported by a generous grant from the Patrick J. McGovern Foundation and Instacart.

Learn more